|
EB104 2-30Mhz 600W MRF150X4 case study |
|
|
|
|
|
↑今回も関税の無かった平行輸入 ↑CCI社から受け取った部品の中身 |
|
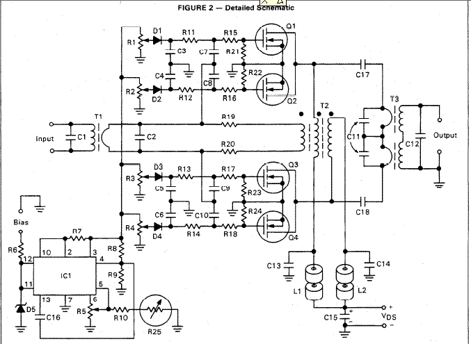
| 今回作成するのは、MRF150をパラレルプッシュプルするリニアアンプです。MRF150はお馴染みのFETで現在MA/COM | |
| が製造しています。今回も米国のCommunication Concept Inc.社よりモトローラのAPPRECIATION NOTE AN779を | |
| 参考にした、EB-104なる再現性の高いキット(2-30Mhz 600Wリニアアンプ)の製作にかかりたいと思います。 | |
| またもや、CCT社のマレリー女史に電話をかけて、そのほかに必要な部品を色々と発注し、送り状の番号まで聞きました。笑 | |
| マレリー女史も覚えていたようで、Oh I remember your name and order last timeとか言って、なかなかの商売人。 | |
| 早速基板を組み立てるところから入ります。もともと、MRF150用に作られた基板ですのでSD2931でもそのまま使用可能 | |
| とおもいきや、FETの特性が異なることから、微調整がひつようとなります。一番の違いは、ゲート・ソース・ドレイン間の静電 | |
| 容量です。規格表をみると一目瞭然です。また、バイアスの電圧も異なるようです。 | |
| SD2931では、2.3V程度に電圧を上げますと、Idqが150mAほど流れます。規格表では250mAとの表示もありますが、 | |
| 過去に、流しすぎてFETを昇天させた経緯もあり、1本あたり150mA程度に抑えています。また、この基板では夫々バイアス | |
| 抵抗値を変えられるように半固定抵抗が4箇所ついていますので、その点、マッチドペアの石でなくても使用できるようです。 | |
![]() |
EB104の調整風景です。左が電流計で右はバイアス電圧を測定してい |
| ます。半固定抵抗は、ホテンションメーターとなっていないため、ちょっとした | |
| 動きで電圧が変わりその結果Icqがいっきに流れ込んだりする場合が | |
| あります。双方のテスターをにらめっこしながらバイアス調整をします。 | |
| このバイアス回路は、LM723といレギュレターでMr. Gran Barg氏が得意 | |
| とする回路です。FETはバイポーラトランジスターと異なりバイアスに電流 | |
| がほとんど流れませんので、このICと1KΩ・2W程度の抵抗で50Vから | |
| 落としこむように設計されています。 | |
| 調整は慣れれば簡単です。誰でもできるのではないかと思います。 | |
| 下にちょっと大き目の写真をアップしておきます。 | |
![]() |
|
| なかなかコンパクトな基板ですよね。実際に45V程度をかけて動作テストを行うことにしました。 | |
![]() |
|
![]() |
ご覧のように、14Mhzでのテストですが、電流は25A程度流れました。 |
| 入力1125Wで出力580Wくらいです。効率は51.5%ですから余り高い | |
| とはいえません。出力トランスに取り付けてあるマイカーコンデンサーの容量 | |
| を変えてやれば、良い特性が出るのではないかと推察します。 | |
| また、SD2931とMRF150の比較では。パラレル状態にしたときは、MRF | |
| 150の方が効率が高いことが過去の実験でわかっています。 | |
| これは、多分出力コイルのいピーダンス変換で一番効率の良いところの | |
| バッファがMRF150の方に分があるためだと勝手に思っています。 | |
| このほかの周波数では、低いほうが効率がよく高くなるほど増幅度が | |
| 低くなるようです。また、出力側のマイカコンデンサーも相当熱を持ちます | |
| ので、耐圧が足りないのではないかと思っています。 | |
|
JA1BOP 2006.8.16 update |
|
|
ALL RIGHTS RESERVED H.HARADA 2004.2005.2006 |
|